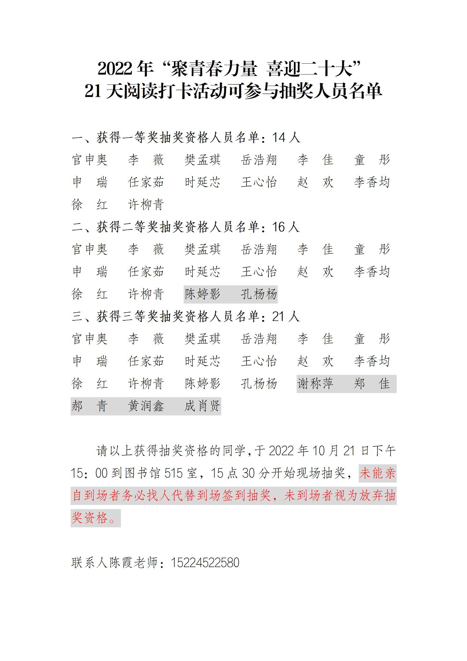
21天阅读打卡活动具有抽奖资格的名单

来源:图书馆综合办公室 责编: 陈智滨 作者: 陈霞 发布时间:2022-10-20 浏览量:2387
一 、获得一等奖抽奖资格人员名单:14人
官申奥   李  薇   樊孟琪   岳浩翔   李  佳   童  彤
申  瑞   任家茹   时延芯   王心怡   赵  欢   李香均
徐  红   许柳青
二 、获得二等奖抽奖资格人员名单:16人
官申奥   李  薇    樊孟琪   岳浩翔   李  佳   童  彤
申  瑞    任家茹   时延芯   王心怡   赵  欢   李香均
徐  红    许柳青   陈婷影   孔杨杨
三 、获得三等奖抽奖资格人员名单:20人
官申奥    李  薇    樊孟琪   岳浩翔   李  佳     童  彤
申  瑞     任家茹   时延芯   王心怡   李香均    郑  佳
徐  红     许柳青   陈婷影   孔杨杨   谢称萍    郝  青
黄润鑫    成肖贤
 
请以上获得抽奖资格的同学,于2022年10月21日下午15:00到图书馆515室,15点30分开始现场抽奖,未能亲自到场者务必找人代替到场签到抽奖,未到场者视为放弃抽奖资格。
 
联系人陈霞老师:15224522580